首页
HOME
关于我们
about us
川河简介
拓展教官
师资队伍
新闻资讯
NEWS
时事新闻
培训动态
课程形式
Featured training
干部培训
CADRE TRAINING
培训专题
培训基地
培训方案
培训剪影
FIELD TEACHING
青蓝浙商培训班
普正药业培训班
江铜培训班
研究院培训班一期
研究院培训班二期
监狱培训班一期
监狱培训班二期
天津培训班
上海培训班
北京培训班
沧州培训班
中石油培训班
乌鲁木齐培训班
青年培训班
哈尔滨培训班
党支部书记培训班
武汉培训班
新疆培训班
优秀党务干部示范培训班
物采总公司红色教育专题培训班
联系我们
CONTACT US
当前位置:
首页
>
干部培训
>
培训方案
干部培训
培训专题
培训基地
井冈山培训基地
上饶培训基地
培训方案
培训方案
当前位置:
首页
>
干部培训
>
培训方案
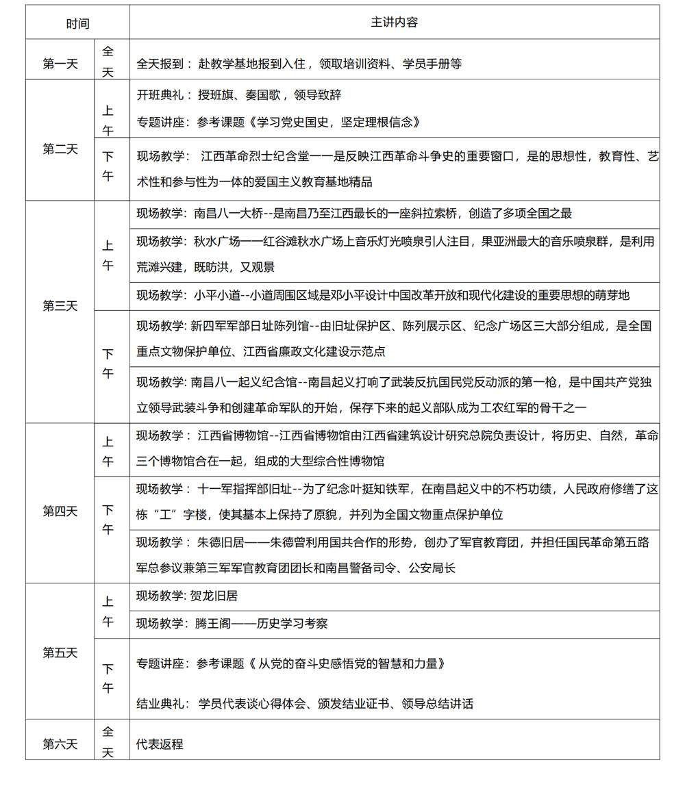
奋斗百年路、启航新征程- 学习南昌“八一”起义精神培训方案
发布日期:2023-05-22